一、学校概况
郑州经贸学院前身为中原工学院信息商务学院,庆祝中国共产党成立于2003年4月,是首批经国家教育部批准具有全日制普通本科学历教育办学资格的独立学院。2020年6月,转设为民办本科普通高等学校,由河南省教育厅主管。
学校位于河南省省会郑州市南龙湖教育园区双湖大道2号,毗邻郑州航空港区。学校拥有完备的教学楼、实验楼、图书馆等教学设施;拥有河南省标准化食堂和标准化学生公寓等生活设施;建有标准的塑胶田径运动场、篮球场、网球场、体育馆等体育设施。校园道路宽敞,绿树成荫,鸟语花香,环境优美整洁。
学校现有学科涵盖管理学、经济学、工学、艺术学、文学、法学等六大学科门类。学校十分重视学科、专业建设,现有省级重点建设学科3个(企业管理、机械制造及其自动化、控制理论与控制工程),省级实验教学示范中心2个(服装与纺织品设计综合实验教学中心、经济管理实验教学中心),省级一流专业3个(财务管理、服装与服饰设计、计算机科学与技术),省民办高校学科专业建设资助项目3个(会计学、物流管理、计算机科学与技术),省民办高校品牌专业9个(建筑环境与能源应用工程、服装与服饰设计、市场营销、电气工程及其自动化、会计学、财务管理、国际经济与贸易、电子商务、广播电视学),省专业综合改革试点专业4个(会计学、信息管理与信息系统、服装与服饰设计、英语),河南省示范性虚拟仿真实验教学立项建设项目1个(服装与纺织品设计),河南省一流本科课程3门(摄影技术与艺术、英语阅读三、市场调查与分析),河南省精品资源共享课程1个(民法学),河南省级高校思想政治理论课优秀课程1门(毛泽东思想和中国特色社会主义理论体系概论),河南省高等学校精品在线开放课程6门(操作系统、三维动画设计、职业规划与创业、市场营销学、Excel在财务中的应用、管理会计),河南省高等学校优秀基层教学组织3个(电子商务教研室、英语教研室、财务管理教研室)。
学校坚持“以服务为宗旨,以就业为导向,以特色创品牌,以质量谋发展”的办学理念,积极实施“人才强校”战略,拥有一支结构合理、师德高尚、素质优良的优秀教师队伍,通过不断深化教育教学改革,积极探索应用型人才培养模式,人才培养质量不断提高。近年来,学生在全球品牌策划大赛、全国电子设计竞赛、全国数学建模大赛、全国“挑战杯”大赛、全国大学生“恩智浦杯” 智能汽车竞赛等各类比赛中屡创佳绩,获奖层次和数量均在我省同类院校中名列前茅。毕业生就业率连续多年保持在95%以上,且就业质量不断提高,受到用人单位的普遍青睐和广泛赞誉。
建校以来,学校不断加强内涵建设,办学条件日益改善,师资队伍建设不断加强,学科专业建设成效显著,人才培养质量稳步提高,为区域经济社会发展做出了积极贡献,赢得了上级主管部门和社会各界的一致好评。学校先后被授予“全国先进独立学院”、“中国民办高等教育优秀院校”、“河南省优秀民办学校”等20余个荣誉称号。
十多年来,学校不断加强内涵建设,办学条件日益改善,师资队伍建设不断加强,学科专业建设成效显著,人才培养质量稳步提高,为区域经济社会发展做出了积极贡献,赢得了上级主管部门和社会各界的一致好评。学校先后被授予“全国先进独立学院”、“中国民办高等教育优秀院校”、“河南省优秀民办学校”等20余个荣誉称号。
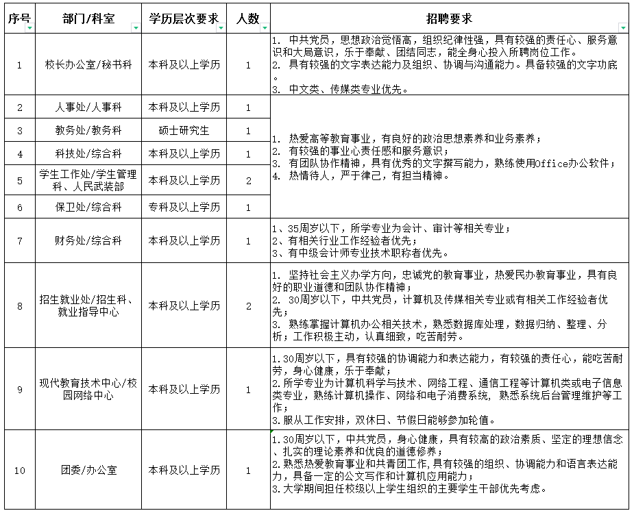
二、招聘岗位及要求

以上招聘岗位信息随着招聘的进行实时更新递减,请以学校官网公布的招聘启事为准。
三、聘任待遇
学校实行合同聘用制,行政人员每个聘任期限为2年,聘任期满后经考核合格,符合聘任要求者予以续聘。人事关系转入我校后,办理养老、医疗、失业、工伤、生育等保险和住房公积金,加入教育工会,享受有关福利待遇。符合郑州市青年人才储备计划政策的博士、硕士和本科毕业生还可以从政府分别按每月1500元、1000元、500元的标准申领3年的生活补贴。
四、应聘须知
请登录“郑州经贸学院人才招聘网”(方法1:进入郑州经贸学院官网,点击导航栏-【人才招聘】处。方法2:点击链接http://rsxt.zueb.edu.cn/zpNew/index.do)
在【岗位搜索】处选择【行政教辅系列入口】,点击【搜索】。
五、联系方式
通讯地址:河南省郑州市新郑龙湖镇双湖大道2号郑州经贸学院人事处;
联系人:丁老师
联系电话:0371-62499606
学校网址:http://www.zueb.edu.cn/
人才招聘网址:http://rsxt.zueb.edu.cn/zpNew/index.do